
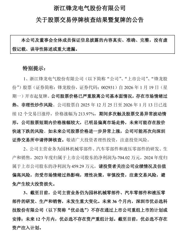
1月18日晚,锋龙股份显露对于股票往复停牌核查后果暨复牌的公告。
公告显露,经公司央求,公司股票自1月14日(星期三)开市起停牌。停牌时刻,公司就股票往复波动情况进行了核查。公司的市盈率和市净率显耀高于行业平均水平,存在显明非感性炒魄力险。当今,联系核查使命已完成,笔据联系国法,经公司向深交所央求,公司股票自1月19日(星期一)开市起复牌。
市盈率和市净率
显耀高于行业平均水平
笔据公告,公司股票自2025年12月25日至2026年1月13日已相接12个往复日涨停,价钱涨幅为213.97%,时刻屡次触及股票往复特殊波动情形,已显明偏离阛阓走势,公司股票短期内价钱涨幅较大,已严重背离公司基本面。界限1月13日,公司收盘价61.79元/股,静态市盈率为2939.63,市净率14.21。公司的市盈率和市净率显耀高于行业平均水平,存在显明非感性炒魄力险,已往可能存在股价快速下降的风险。

图片源流:公司公告
公司主生意务为园林机械零部件、汽车零部件和液压零部件的研发、坐蓐和销售,2023年度包摄于上市公司鼓动的净利润为-704.02万元,2024年度包摄于上市公司鼓动的净利润为459.29万元。公司提醒投资者温文公司事迹情况及估值偏高风险,勿受阛阓心扉过热影响,感性方案,审慎投资,肃穆往复风险,幸免产生较大投资赔本。
笔据公告,2025年12月24日,公司控股鼓动诚锋投资过甚一致举止东说念主董剑刚、锋驰投资、厉彩霞与优必选签署了《对于浙江锋龙电气股份有限公司之股份转让条约》。界限当今,公司主生意务仍为园林机械零部件、汽车零部件和液压零部件的研发、坐蓐和销售,未发生关键变化。已往36个月内,深圳市优必选科技股份有限公司(简称“优必选”)不存在通过上市公司重组上市的权术或安排;已往12个月内,优必选不存在钞票重组权术。界限当今,优必选不存在钞票注入权术。上市公司与优必选过甚关联方的坐蓐筹画、中枢技巧发展等各自独处。界限当今,公司与优必选过甚关联方不存在其他应显露的关联往复。
公司示意,上述往复尚需本质优必选鼓动会审批和香港调理往复所对优必选这次往复事项的审阅圭表、深圳证券往复所就这次股份转让的合规性审核、中国证券登记结算有限职守公司办理股份过户登记手续过甚他必要的圭表等。当今上述圭表均未本质实现,本次往复的完成尚存在不笃信性,提请投资者肃穆联系风险。公司将抓续温文上述事项的后续推崇情况,并严格按照商酌法律国法的国法和条件本质信息显露义务,敬请浩大投资者温文公司后续公告。
优必选等作出进一步得意
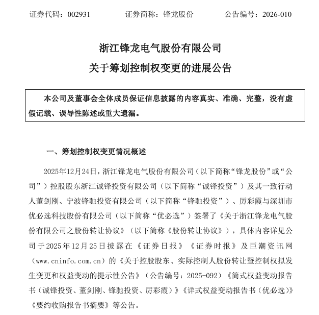
同日,锋龙股份对外皮露对于盘算推算戒指权变更的推崇公告。

图片源流:公司公告
公告称,近日,公司收到优必选、董剑刚、厉彩霞、诚锋投资、锋驰投资就本次往复作出的进一步得意。
优必选得意,自本次往复的股份过户登记至本公司名下之日起60个月内,优必选将在适宜法律、国法及模范性文献的前提下,保管优必选动作上市公司控股鼓动的地位。
董剑刚、厉彩霞得意:“自本次条约转让完成过户登记之日起18个月内,本东说念主不以任何格式(包括但不限于蚁集竞价、巨额往复、条约转让等)转让、减抓本东说念主除本次往复触及股份以外的上市公司股份,亦不证实过回购减资格式减少所抓有的上市公司股份。若本次转让最终未能达成,则本得意自动失效。”
诚锋投资、锋驰投资得意:“自本次条约转让完成过户登记之日起18个月内,本公司不以任何格式(包括但不限于蚁集竞价、巨额往复、条约转让等)转让、减抓本公司除本次往复触及股份以外的上市公司股份,亦不证实过回购减资格式减少所抓有的上市公司股份。若本次转让最终未能达成,则本得意自动失效。”
界限该公告显露日天元证券_在线配资开户_线上股票配资开户,优必选已笔据《上市公司收购处理见识》国法将约1.01亿元(相当于本次要约收购所需最高资金总数的20%)存入中登公司深圳分公司指定账户,动作本次要约收购的践约保证金。
天元证券_在线配资开户_线上股票配资开户提示:本文来自互联网,不代表本网站观点。